8.04. Разработка игр
Разработка игр
Разработка игр — это процесс создания видеоигр, который включает в себя множество этапов, от идеи и концепции до финального продукта. Это междисциплинарная деятельность, объединяющая программирование, дизайн, искусство, звуковое сопровождение, управление проектами и маркетинг. Игры могут быть созданы для различных платформ: компьютеров, консолей, мобильных устройств, VR/AR-систем и даже браузеров.
Сейчас можно встретить платформы для обучения детей разработке - Roblox и Roblox Studio, Minecraft.
Профессиональная разработка
Профессиональная разработка игр — это строго организованный инженерный процесс, основанный на разделении труда, управлении рисками и итеративной проверке решений. В отличие от хобби- или учебных проектов, коммерческая разработка включает формализованную документацию (GDD, технические спецификации), регулярное тестирование (функциональное, регрессионное, нагрузочное), контроль версий, управление активами и соблюдение платформенных требований (сертификация Sony, Microsoft и др.). Ключевыми аспектами являются предсказуемость сроков, воспроизводимость сборок, поддержка мультиплатформенности и соответствие бюджету. Такой подход предполагает чёткое распределение ролей — гейм-дизайнера, программиста, технического художника, звукорежиссёра, QA-инженера и продюсера — с координацией через систему задач и регулярные синхронизации.
Minecraft
Minecraft представляет собой частный, но показательный случай профессиональной разработки: изначально созданный как инди-проект одним разработчиком (Маркусом Персоном, он же Notch), он впоследствии был передан студии Mojang, а затем — Microsoft. Архитектура игры основана на модульной системе: генерация мира (процедурная на основе шума Перлина), физика блоков (упрощённая дискретная модель), сетевое взаимодействие (клиент-серверная модель с репликацией чанков), а также обширная экосистема модификаций (через Fabric/Forge) и datapacks (на JSON и функциях). Несмотря на визуальную простоту, Minecraft демонстрирует высокую техническую зрелость: поддержка кроссплатформенности (Java Edition / Bedrock Edition), облачные сохранения, интеграция с Xbox Live и серверными API, а также гибкая система монетизации через маркетплейс. Проект стал примером того, как из прототипа можно выстроить устойчивую инфраструктуру с десятилетним жизненным циклом и глобальным сообществом.
Этапы разработки
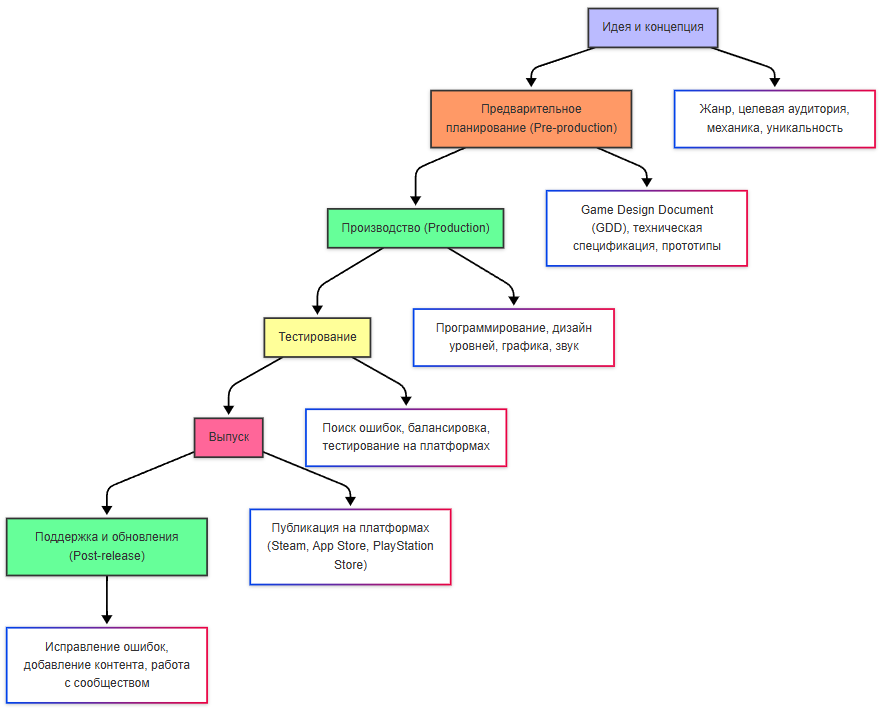
Разработка игры обычно проходит через несколько ключевых этапов:
- Идея и концепция. Нужно проработать основные элементы игры:
- Жанр (например, RPG, шутер, головоломка).
- Целевая аудитория.
- Основная механика (что игрок будет делать).
- Уникальное торговое предложение (чем игра отличается от других).
- Предварительное планирование (Pre-production). На этом этапе выполняется подготовка документации и спецификации.
Документация включает в себя:
- Game Design Document (GDD), который включает детальное описание механик, уровня, персонажей и целей.
- Техническая спецификация - описание технологий.
- Прототипирование базовых механик.
В процессе препродакшена также выполняется подготовка прототипов — это быстрые версии игры для тестирования основных идей. 3. Производство (Production). Оно включает в себя реализацию элементов игры:
- Программирование - написание кода для механик, ИИ, физики и интерфейса;
- Дизайн уровней - создание карт, локаций и задач;
- Графика и анимация - создание 2D/3D моделей, текстур и анимаций;
- Звуковое сопровождение - музыка, звуковые эффекты и озвучка.
И все эти элементы должны быть интегрированы в единое целое. В отличие от прочих приложений, в игре всё работает очень быстро и в одном тандеме - здесь нет времени на ожидание обмена данными, здесь логика построена на скорости и художественной части. 4. Тестирование. Когда игра готова, выполняется поиск и исправление ошибок, проверка баланса игры, тестирование на различных платформах. Функциональное, производительностное, бета-тестирование. 5. Выпуск - игра публикуется на выбранной платформе - Steam, eShop, PlayStation Store, App Store, Google Play, Microsoft Store. Важно отметить, что в играх маркетинговая компания играет более значимую роль - привлечь игроков сложнее, чем целевую аудиторию для программы. 6. Поддержка и обновления (Post-release), когда выполняется исправление ошибок после выпуска, добавление нового контента, и конечно - взаимодействие с сообществом игроков.
